Nouvelle proposition ajustée suite à RÉUNION

Monsieur,

Nous étions initialement partis sur un développement avec notre propre logiciel, que nous perfectionnons depuis 23 ans. Ce logiciel permet des développements sur mesure, comme la gestion commerciale, la relation client, les relations partenaires ou l’automatisation des tâches administratives, et est idéal pour des projets évolutifs à long terme.

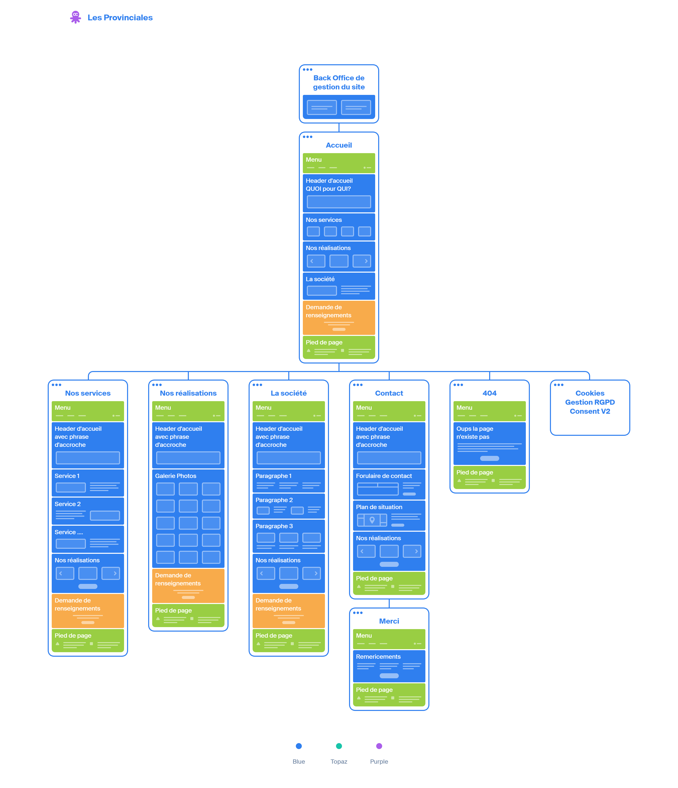
Cependant, après avoir pris en compte que votre besoin actuel concerne uniquement un site vitrine, nous avons ajusté notre offre à 2900€ ht, remise commerciale comprise, en optant pour WordPress, une solution plus légère et éprouvée, parfaitement adaptée à ce type de projet. Cela nous permet de vous offrir une prestation de qualité tout en respectant votre budget. De plus, nous avons optimisé l’affichage responsive, et je vous invite à consulter la maquette sur votre mobile.

Nous espérons que cette nouvelle proposition correspondra à vos attentes et restons à votre disposition pour toute question.

Dans l’attente de votre retour, nous vous prions d’agréer, Monsieur, nos salutations distinguées.

Réalisation : Atoll Design®